Even if you’re not familiar with the theremin itself, it’s very likely you’ve heard its loopy electronic tones before. Remember those spooky sound tracks from 1950s science fiction movies? Well, chances are pretty good that those oscillating noises were generated by a theremin.
Designed by Russian physicist Leon Theremin circa 1919, the two-handed instrument was one of the first ever electronic musical instruments and the first instrument one could play without physically touching it. Thirty years after its invention, the theremin was popularized by American synthesizer godfather Robert Moog in the 1950s and immortalized in the classic sci-fi flick The Day the Earth Stood Still.
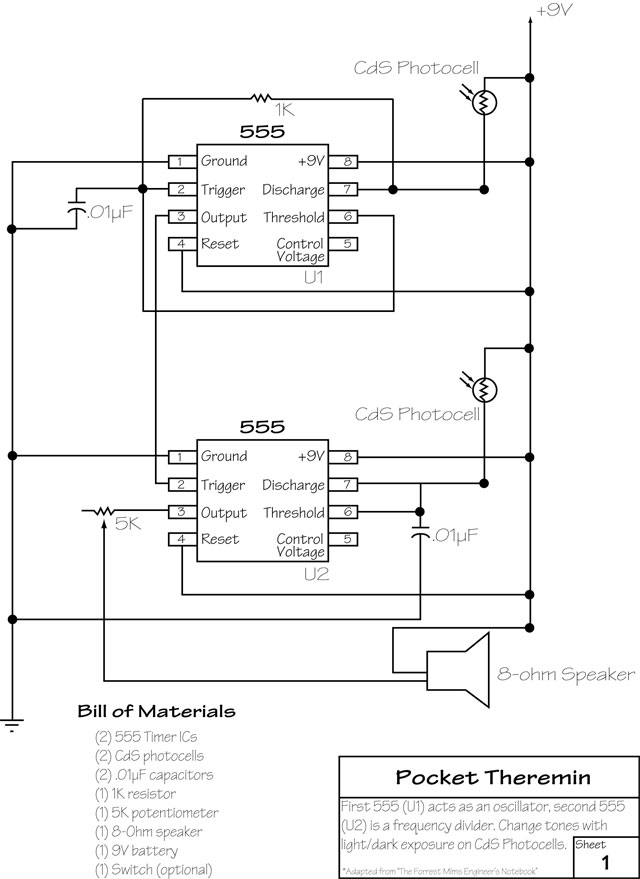
A full-fledged theremin will set you back nearly $400, but with the instructions below, you can build a pocket-sized theremin-like instrument that won’t break the bank. Unlike the real McCoy, which relies on grounded variable capacitance for changing frequency and volume with the wave of a hand, our “pocket theremin” uses variations in light for producing its unearthly vibrato.
Stats
- Time: 3 hours
- Cost: $18.39
- Difficulty: easy
Parts
- 2 total 555 timer integrated circuits (IC) (All Electronics; $1.50)
- 2 CdS photocells (The Electronic Goldmine #G14025; $3.00)
- 2 (0.01 mF) capacitors (All Electronics; $0.60)
- 1K resistor (All Electronics; $0.50)
- 5K potentiometer (All Electronics #VTP-5K; $1.00)
- 2-position PCB terminal (All Electronics #TER-202; $0.45)
- 8-ohm 1-inch speaker (All Electronics #SK-100; $1.15)
- 9-volt battery snap (All Electronics #BST-3; $1.00)
- Split-level shielded box (All Electronics #MB-100; $1.20)
- Hookup wire (RadioShack #278-1224; $5.99)
- 9-volt battery (available locally; $2)
Unlike a conventional theremin which operates on two radio frequency oscillators, this pocket theremin consists of an oscillator and frequency divider that are manipulated by changes in light. Be forewarned, the pocket theremin is very light sensitive and must be played in subdued lighting for achieving the best sound effects.
Instructions
1. Build the circuit. Use the pocket theremin circuit schematic (below) for building the complete dual 555 timer IC oscillator and frequency divider circuit. Pick a pair of CdS photocells from the Electronic Goldmine photocell assortment. Try various photocells for different sound effects. Keep all wiring long enough to comfortably string all of the components together inside your box.

2. Wire the terminal. Use the two-position PCB terminal as a connector for the positive (+; red) lead and ground (-; black) leads of the 9-volt battery snap. Route all the circuit’s +9-volt connections to one pin of the two-position PCB terminal and solder them together. Next, route all of the circuit’s GND connections to the other pin and solder all wires to this pin.
3. Deconstruct the box. Disassemble the metal split-level shielded box. Remove all plugs, spring-loaded doors, and modular shields you don’t want in your final design.
4. Protect your insides. Insulate the insides of the metal box with tape, plastic tubing, or vinyl strips for preventing any of the electronic components from shorting out while playing your pocket theremin.
5. Install the complete circuit inside the box. Mount the two CdS photocells externally on opposing sides of the box. This placement will help you control the final sound effects with greater independence and dexterity. Now fix the speaker to the front of the box. Screw the red lead from the battery snap into the +9-volt terminal from Step 2. Screw the snap’s black lead into the other terminal and route the 9-volt battery snap outside the box.

6. Power up. Connect the 9-volt battery to the battery snap. The pocket theremin should immediately begin to make some noise. You can control the volume of the speaker by adjusting the 5K potentiometer.
If you don’t hear anything, check for short circuits between the components, wiring, and metal box. If the circuit construction looks OK, try moving your pocket theremin into a darker location. In a slightly darkened room, your pocket theremin should be capable of producing a wild, wide variety of sounds. Just move your hands over the two CdS photocells for varying the frequency and pitch of your pocket theremin’s output.
Now go film your own retro sci-fi flick, you’ve already got the sound effects in your pocket.